Abolish Capital!
  • Communities
  • Create Post
  • Create Community
  • heart
    Support Lemmy
  • search
    Search
  • Login
  • Sign Up
rssMB to Green & indigenous News · 5 hours ago

Embryo epigenome follows universal physical rules, reshaping views of early cell fate

phys.org

external-link
message-square
0
link
fedilink
1
external-link

Embryo epigenome follows universal physical rules, reshaping views of early cell fate

phys.org

rssMB to Green & indigenous News · 5 hours ago
message-square
0
link
fedilink
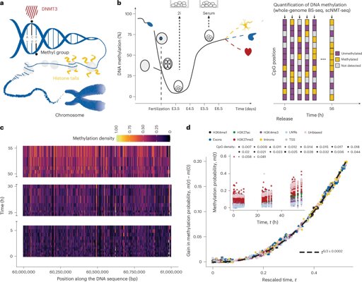
The development of an embryo is one of the most fundamental processes in biology. Early in this process, it is determined which cells will give rise to which tissues—controlled by epigenetic marks such as DNA methylation. Researchers at LMU have now shown that, rather surprisingly, this highly complex process is governed by physical laws.

The development of an embryo is one of the most fundamental processes in biology. Early in this process, it is determined which cells will give rise to which tissues—controlled by epigenetic marks such as DNA methylation. Researchers at LMU have now shown that, rather surprisingly, this highly complex process is governed by physical laws.


From Biology News - Evolution, Cell theory, Gene theory, Microbiology, Biotechnology via This RSS Feed.

alert-triangle
You must log in or # to comment.

Green & indigenous News

ecosocial

Subscribe from Remote Instance

You are not logged in. However you can subscribe from another Fediverse account, for example Lemmy or Mastodon. To do this, paste the following into the search field of your instance: !ecosocial@news.abolish.capital
lock
Community locked: only moderators can create posts. You can still comment on posts.

A community for Green & indigenous news!

Visibility: Public
globe

This community can be federated to other instances and be posted/commented in by their users.

  • 127 users / day
  • 495 users / week
  • 976 users / month
  • 1.82K users / 6 months
  • 2 local subscribers
  • 203 subscribers
  • 5.88K Posts
  • 478 Comments
  • Modlog
  • mods:
  • rss
  • Salamence@lemmy.zip
  • RedWizard
  • Salamence@mander.xyz
  • BE: 0.19.15
  • Modlog
  • Instances
  • Docs
  • Code
  • join-lemmy.org