Abolish Capital!
  • Communities
  • Create Post
  • Create Community
  • heart
    Support Lemmy
  • search
    Search
  • Login
  • Sign Up
rssMB to Green & indigenous News · 2 hours ago

Light-based technique creates artificial structures that mimic the scaffolding of cells

phys.org

external-link
message-square
0
link
fedilink
9
external-link

Light-based technique creates artificial structures that mimic the scaffolding of cells

phys.org

rssMB to Green & indigenous News · 2 hours ago
message-square
0
link
fedilink
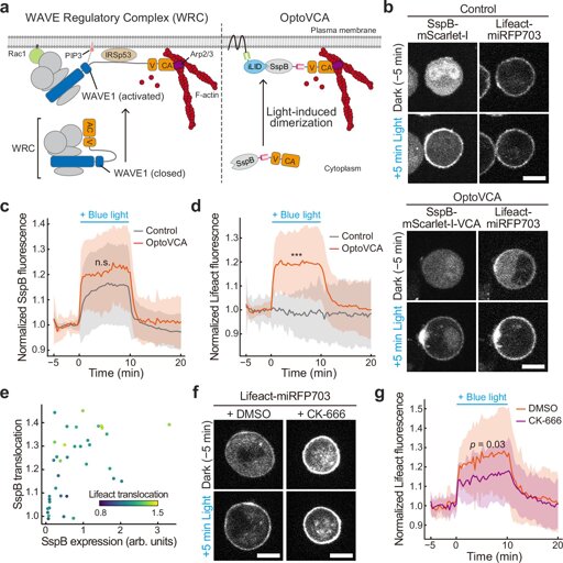
A laser-based system that can create mesh-like structures in a dish that resemble the cytoskeletons of cells has been developed by two RIKEN researchers. They demonstrated its usefulness for research by exploring how two proteins interacted with artificial cytoskeletons. The results are published in Nature Communications.

A laser-based system that can create mesh-like structures in a dish that resemble the cytoskeletons of cells has been developed by two RIKEN researchers. They demonstrated its usefulness for research by exploring how two proteins interacted with artificial cytoskeletons. The results are published in Nature Communications.


From Biology News - Evolution, Cell theory, Gene theory, Microbiology, Biotechnology via This RSS Feed.

alert-triangle
You must log in or # to comment.

Green & indigenous News

ecosocial

Subscribe from Remote Instance

You are not logged in. However you can subscribe from another Fediverse account, for example Lemmy or Mastodon. To do this, paste the following into the search field of your instance: !ecosocial@news.abolish.capital
lock
Community locked: only moderators can create posts. You can still comment on posts.

A community for Green & indigenous news!

Visibility: Public
globe

This community can be federated to other instances and be posted/commented in by their users.

  • 82 users / day
  • 253 users / week
  • 677 users / month
  • 1.33K users / 6 months
  • 2 local subscribers
  • 155 subscribers
  • 3.95K Posts
  • 255 Comments
  • Modlog
  • mods:
  • rss
  • Salamence@lemmy.zip
  • RedWizard
  • Salamence@mander.xyz
  • BE: 0.19.15
  • Modlog
  • Instances
  • Docs
  • Code
  • join-lemmy.org