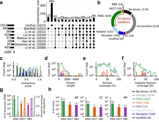
Maintaining cellular order is a major logistical challenge: Individual mammalian cells contain billions of protein molecules, which must be synthesized, deployed, and removed with precision. In the ubiquitin-proteasome system (UPS), proteins destined for degradation are tagged with chains of several ubiquitin proteins and then degraded by the proteasome. The crucial step is target selection: E3 ligases are enzymes that act as molecular “broker” by binding specific target proteins and coordinating the transfer of ubiquitin from an E2 enzyme.


From Biology News - Evolution, Cell theory, Gene theory, Microbiology, Biotechnology via This RSS Feed.