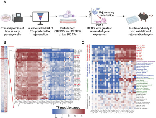
As we age, we don’t recover from injury or illness like we did when we were young. But new research from UCSF has found gene regulators—proteins that turn genes on and off—that could restore the aging body’s ability to self-repair.
From Biology News - Evolution, Cell theory, Gene theory, Microbiology, Biotechnology via This RSS Feed.
You must log in or # to comment.


